《关于印发首批碳达峰试点名单的通知》:向碳达峰与碳中和“双碳”战略迈进
2023-11-26文章来源:环保圈
11月6日,国家发改委印发《国家碳达峰试点建设方案》(下称《方案》),提出要在全国15个省份展开首批国家级碳达峰试点工作,共计35个名额。这35个名额到底有谁?一直就是大家猜测的对象。
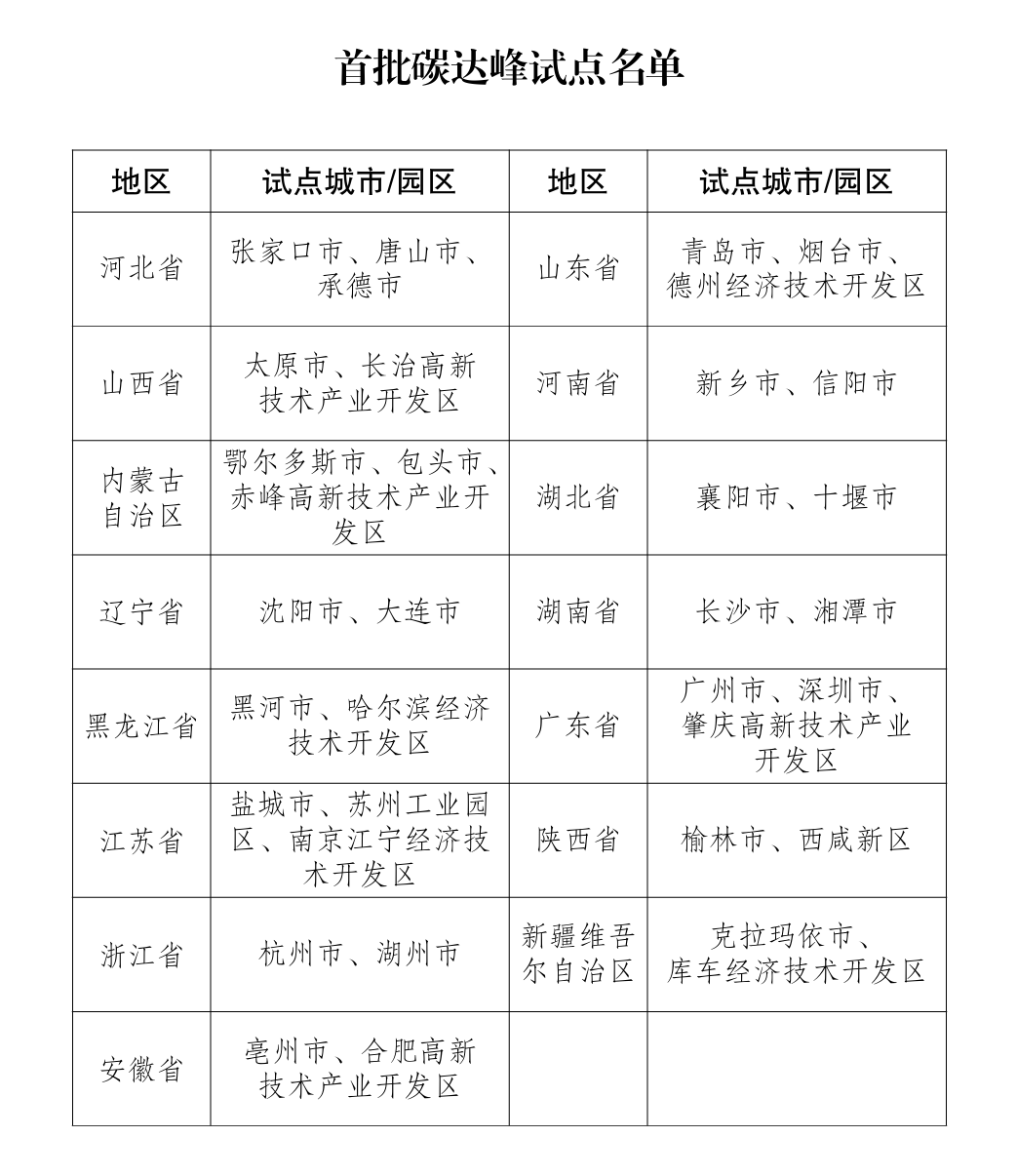
12月6日,谜底揭晓。国家发改委发布《关于印发首批碳达峰试点名单的通知》,确定张家口市等25个城市、长治高新技术产业开发区等10个园区为首批碳达峰试点城市和园区并予以公布。
国家发展改革委有关负责人表示,各试点城市和园区要切实履行主体责任,把碳达峰试点建设作为促进本地区经济社会发展全面绿色转型的关键抓手,统筹谋划重点任务、研究推出改革举措、扎实推进重大项目。
首批碳达峰试点名单发布涉及15个省、25个城市、10个园区

这些名单,是经过有关地区城市和园区自愿申报、省级发展改革委推荐、省级人民政府审核、国家发展改革委复核,最终确定下来的。
国家发展改革委有关负责人表示,各试点城市和园区要按照《国家碳达峰试点建设方案》及《碳达峰试点实施方案编制指南》部署要求,结合自身实际科学编制试点实施方案。有关地区发展改革委要组织专业力量,对试点城市和园区实施方案编制工作给予指导和支持。同时,有关地区发展改革委对本地区试点城市和园区实施方案进行审核后,要于2024年1月31日前报送国家发改委(环资司)。国家发改委将组织有关方面对各试点实施方案进行审核,并反馈有关修改意见。
值得注意的是,首批25个城市和10个园区,只是试点的第一步。《国家碳达峰试点建设方案》提出,要在全国范围内选择100个具有典型代表性的城市和园区开展碳达峰试点建设,聚焦破解绿色低碳发展面临的瓶颈制约,探索不同资源禀赋和发展基础的城市和园区碳达峰路径,为全国提供可操作、可复制、可推广的经验做法。
同时,《方案》还明确了“两步走”的规划:
到2025年,试点范围内有利于绿色低碳发展的政策机制基本构建,一批可操作、可复制、可推广的创新举措和改革经验初步形成,不同资源禀赋、不同发展基础、不同产业结构的城市和园区碳达峰路径基本清晰。到2030年,试点城市和园区重点任务、重大工程、重要改革如期完成,有利于绿色低碳发展的政策机制全面建立,有关创新举措和改革经验带动作用明显,对全国实现碳达峰目标发挥重要支撑作用。
也就是说,首批25个城市和10个园区,是“100个具有典型代表性的城市和园区”中第一批。他们的任务是到2025年,基本构建有利于绿色低碳发展的政策机制,初步形成一批可操作、可复制、可推广的创新举措和改革经验,不同资源禀赋、不同发展基础、不同产业结构的城市和园区碳达峰路径基本清晰。未来国家发改委还将根据首批试点的推进情况,组织开展后续试点建设。
大试点建设内容,不以达峰时间早晚衡量工作成效 首批25个城市和10个园区,主要是要干什么?
这方面,《国家碳达峰试点建设方案》重点部署了5个试点建设内容:
- 1.确定试点任务方面,试点城市和园区要根据国家和所在地区“双碳”工作部署,谋划提出能源、产业、节能、建筑、交通等重点领域试点建设任务。
- 2.实施重点工程方面,试点城市和园区要结合试点目标,在能源基础设施、节能降碳改造、先进技术示范、资源循环利用等领域规划实施一批重点工程,形成对试点工作的有力支撑。
- 3.强化科技创新方面,试点城市和园区要创新绿色低碳技术推广应用机制,大力培育绿色低碳产业,加快形成新的产业竞争优势。
- 4.完善政策机制方面,试点城市要加快建立和完善有利于绿色发展的财政、金融、投资、价格政策和标准体系,创新碳排放核算、评价、管理机制。试点园区要着力提升园区绿色低碳循环发展水平。
- 5.开展全民行动方面,试点城市和园区要大力推广绿色低碳生活理念,普及“双碳”基础知识,创新探索绿色出行、制止浪费、垃圾分类等方面体制机制,切实增强各级干部推进绿色低碳发展的理论水平和业务能力。
此外,《方案》还提出了4条工作原则,分别是:坚持积极稳妥、坚持因地制宜、坚持改革创新、坚持安全降碳。《方案》特别指出,要尊重客观规律,科学把握节奏,不简单以达峰时间早晚或峰值高低来衡量工作成效。
在环境基础设施领域,规划实施一批重点工程 首批碳达峰试点,与环保产业也有很强的关系。 以“实施重点工程”为例,《方案》指出,试点城市和园区要结合试点目标,在能源基础设施、节能降碳改造、先进技术示范、环境基础设施、资源循环利用、生态保护修复等领域规划实施一批重点工程,形成对试点城市和园区碳达峰碳中和工作的有力支撑。
在《方案》附件2《碳达峰试点实施方案编制指南》中,也明确规定,要结合试点主要任务,提出能源基础设施、节能降碳改造、绿色低碳先进技术示范、环境基础设施、循环经济发展、生态保护修复等领域拟开展的重点工程项目,包括项目内容、建设期限、预期效果等,并说明拟实施的重点工程项目对试点建设的支撑作用。
在试点园区,要提升基础设施绿色低碳水平。完善园区污水处理设施、垃圾焚烧设施、危险废物处理设施等环境基础设施。加强园区能源、碳排放智慧监测管理设施建设,运用新一代信息技术提升绿色低碳管理水平。不管是“在环境基础设施领域规划实施一批重点工程”,还是“完善园区污水处理设施、垃圾焚烧设施、危险废物处理设施等环境基础设施”,都与环保产业密切相关,相信也将为环保产业带来利好和商机。
最后,在资金保障方面,《方案》也做了相关规定。《方案》要求,有关省区发展改革委要认真履行指导责任,督促试点城市和园区推进各项重点工作,及时协调解决试点建设中遇到的困难和问题,加大政策和资金支持力度,确保工作取得实效。
在国家层面,国家发展改革委也将会同有关方面统筹现有资金渠道,对符合要求的试点建设项目予以支持。
此外,金融方面,还鼓励金融机构支持碳达峰试点城市和园区建设,综合运用绿色信贷、绿色债券、绿色基金等金融工具,按市场化方式加大对相关绿色低碳项目的支持力度。
总之,通过地方、中央层面的财政资金支持,以及金融机构的金融支持,就能为碳达峰试点建设提供“弹药”,助力“双碳”目标的实现。

